首页
机构概况
机构简介
机构治理
组织架构
光明壹家亲理事会、监事会
龙华壹家亲理事会、监事会
宝安壹家亲理事会、监事会
服务版图
大事记
荣誉奖项
光明壹家亲
龙华壹家亲
宝安壹家亲
党群共建
党建工作
光明壹家亲
龙华壹家亲
宝安壹家亲
团建工作
光明壹家亲
龙华壹家亲
宝安壹家亲
妇建工作
光明壹家亲
龙华壹家亲
宝安壹家亲
工建工作
光明壹家亲
龙华壹家亲
宝安壹家亲
机构动态
壹家亲
光明壹家亲
龙华壹家亲
宝安壹家亲
专业发展
服务产品
研究成果
壹家讲堂
项目大赛
人才培养
人才招聘
团队风采
团队建设
信息公开
章程制度
财务公示
年检报告
服务公开
奖惩任免
评估公示
其他信息
通知公告
联系我们
总部
信息公开
章程制度
财务公示
年检报告
服务公开
奖惩任免
评估公示
其他信息
联系我们
壹家亲社工
金色朝阳GSFE
南京壹家亲
财务公示
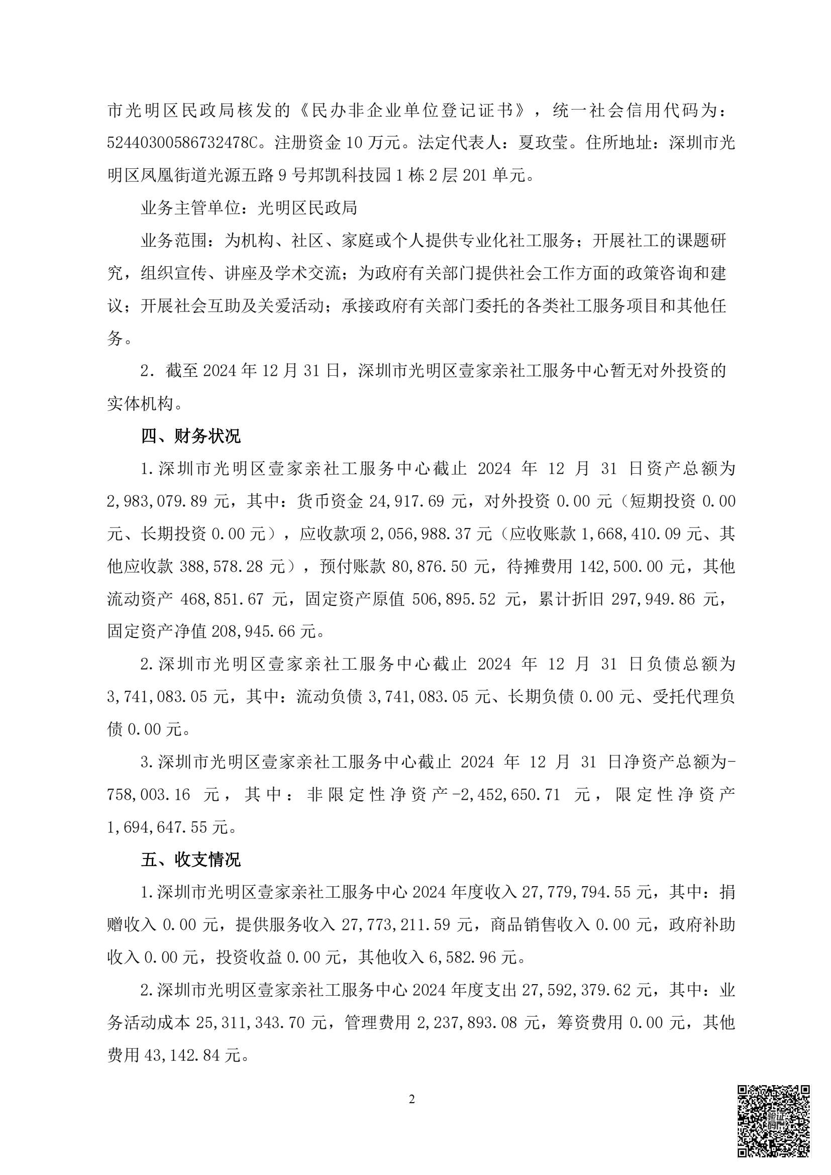
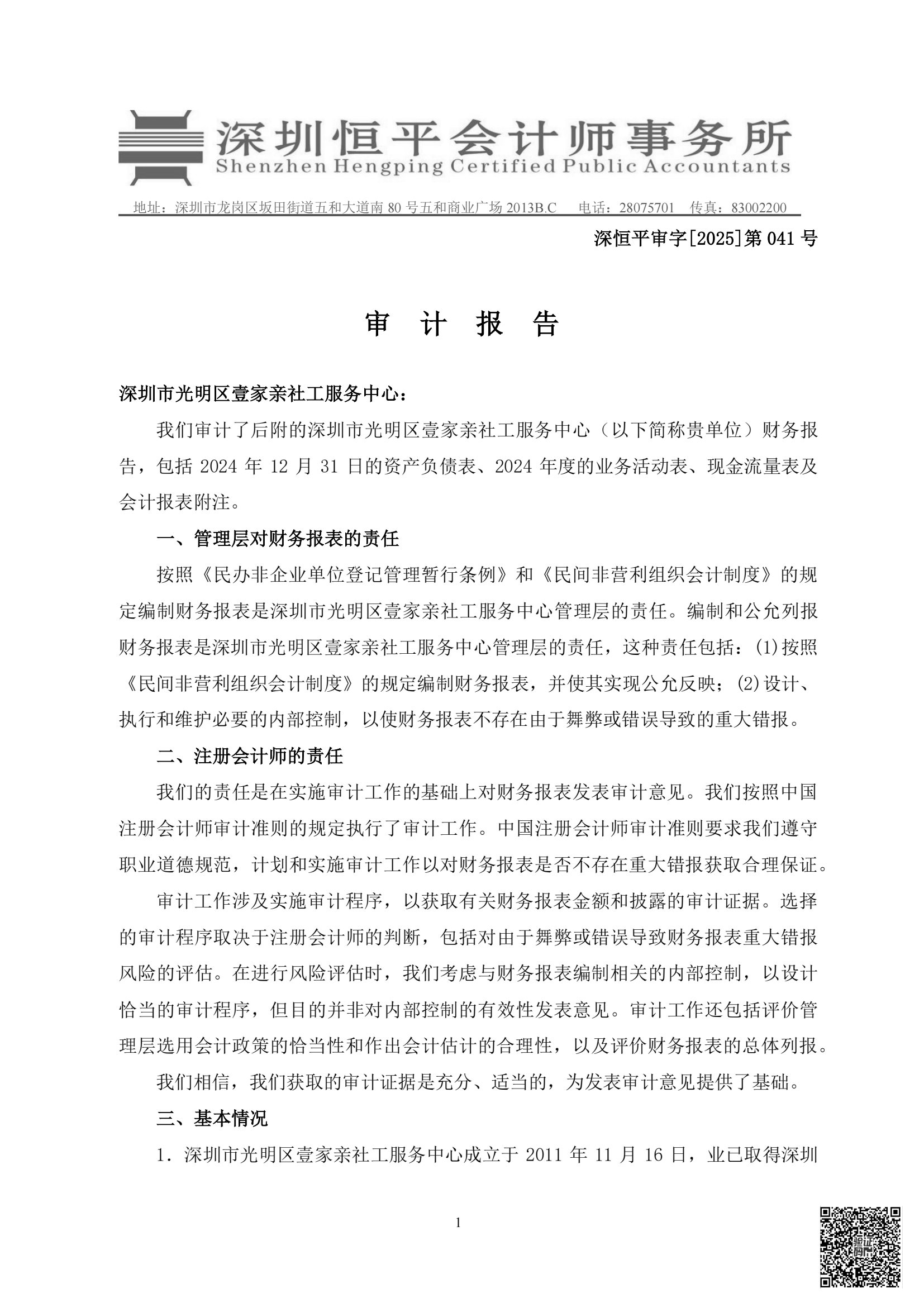
当前位置 : 首页 > 信息公开> 财务公示
【光明壹家亲】2024年财审报告